包子漫画
包子漫画
包子漫画介绍
包子漫画概况
学院理念
组织架构
学院大事记
现任领导
师资队伍
师资队伍
客座教授
导师风采
科学研究
学科建设
研究方向
研究中心
研究成果
科研进展
合作基地
教学工作
本科生教育
研究生教育
中外合作办学
招生工作
本科生招生
研究生招生
党建群团
党建思政
社会服务
工会妇联
学生园地
学生组织
学子风采
学生活动
创新创业
旧版网站
包子漫画动态
包子漫画动态
当前位置:
包子漫画
>
正文
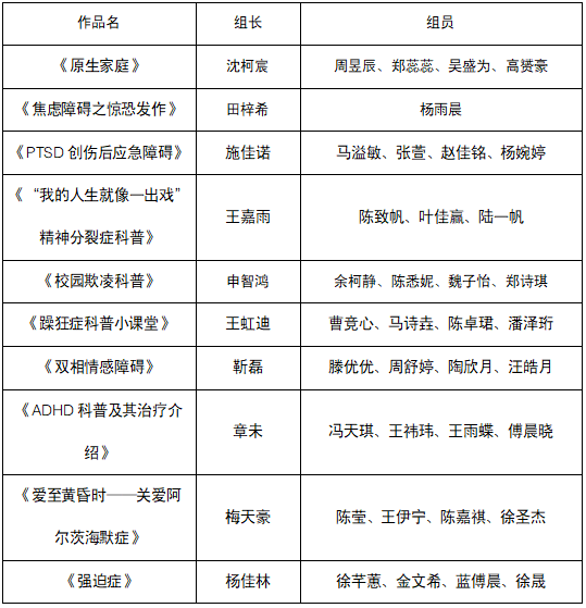
10强出炉!包子漫画 “康宁杯”精神心理疾病科普大赛决赛入围名单
发布时间:2022-04-16 浏览次数:
经大赛组委会综合评议,沈柯宸、田梓希等十组选手的作品通过复审。恭喜以下十组作品入围第一届“康宁杯”精神心理疾病科普大赛决赛!
相关链接
包子漫画 附属康宁医院
中国科学院心理研究所
中国心理学会
瓯江实验室
国家自然科学基金委员会
中国高校人文社会科学信息网
老年研究院
全国教育科学规划领导小组办公室
包子漫画 在线举报
联系我们
地址:温州茶山高教园区包子漫画
招生咨询电话:0577-86699862
联系电话:0577-86689977
邮编:325035
关注学院公众号
版权所有:包子漫画-官方正版最新版本免费下载
浙ICP备12004924号
技术支持:捷点科技